|
|

Lasten heben, Lasten senken - Kulissen verfahren, mechanische Effekte auslösen, Modelle steuern: es gibt nichts, was man mit einem
DC-Motor nicht elegant lösen könnte. Die 3901A-H bedient DC-Motoren mit 24V, max. 2,5A und kann wahlweise im Endlos-Modus (Rechts- / Linkslauf
mit variabler Geschwindigkeit) oder im Positioniermodus (Fahren auf eine bestimmte Position mit Rückmeldung über ein Positionspoti)
betrieben werden. Zusätzlich sind Endschaltereingänge verfügbar: der Motor stoppt dann automatisch, sobald ein Endschalter ausgelöst wurde
und kann dann über die Gegenrichtung wieder zurückgefahren werden.
- DMX DC MOTOR DRIVER
- DMX512/1990, DMX512A, DMX RDM
- 1-Kanal (Positioniermodus), 2-Kanal (Endlosmodus)
- Eingänge: Endschalter R/L, Speed, Position (0...8,4 VDC)
- Ausgänge: Motor 24V DC max 2,5A,
Referenzausgang 15V max. 10mA
- Speisung: 24V DC
- Abmessungen: REG / DIN Rail, Einbaubreite 5TE
Aktuelle Presseinfos lesen Sie hier
|
|

Lift loads, lower loads - scenes procedures that result in mechanical effects, models control, there is nothing you could not elegantly achieve with a DC motor and controller. DC motors with maximum 2.5A 24V supply may be controlled with the 3901A-H. The controller will operate in continuous mode (forward / reverse variable speed) or position mode, driving to a fixed position with positions feedback). Additionally, limit switch inputs are provided to stop the motor when the switch is operated, and optionally change direction.
- DMX DC MOTOR DRIVER
- DMX512/1990, DMX512A, DMX RDM
- 1 Channel (positioning), 2-channel (continuous mode)
- Inputs: Limit R / L, speed, position (0 ... 8.4 VDC)
- Outputs: Motor 24V DC 2.5A max,
reference output 15V max. 10mA
- Power supply: 24V DC
- Dimensions: DIN rail mounted device, width 5U
Find press releases here
|
| |
|
Nachfolgend beantworten wir Ihnen häufig gestellte Fragen zum 3901A-H und geben Tipps zur Einrichtung und zum Setup.
|
|
Here are some frequently asked questions about configuration and operation.
|
| |
|
INSTALLATION AND SETUP
|
|
INSTALLATION UND SETUP
|
- Warum gibt es zwei DMX Anschlußklemmen-Blöcke?
Das vereinfacht die Verdrahtung. Die Klemmen sind durchgeschleift, beide können als als Eingang oder Ausgang
verwendet werden. Wir entsprechen damit dem Wunsch vieler Kunden.
|
|
- Why are there two DMX connections?
Two connections are provided to simplify wiring. The DMX connections are common and may be used for input and/or output.
|
- Wie bedient man die Klemmen?
Drücken Sie die Hebel mit einem Schlitzschraubendreher (KEIN Kreuzschlitz, am besten geeignet ist ein kleiner Phasenprüfer!) herunter.
Draht einfädeln und wieder loslassen. Die Klemmen sind für Litzen und für Massivdraht (max. 1,5qmm) vorgesehen; wir
empfehlen bei Litzen die Verwendung von Aderendhülsen (mit Kragen). Federklemmen haben keine Schrauben, die sich lösen
können, und halten stets optimalen Kontakt, weil sie sich über die Federkraft automatisch nachstellen.
|
|
- How do you make the connection?
Using a small flat blade screwdriver (no phillipps or pozidrive please), press the lever next to the terminal down. Thread the wire then release the lever. The terminals are designed for stranded wires and solid wire, maximum CSA of 1.5mm. Ferrules with collarse are recommend for stranded cables.
|
- Muss ich Endschalter installieren?
Nein, nicht unbedingt. Es empfieht sich aber! DC-Motoren haben (und das gilt besonders für Getriebemotoren)
ein hohes Durchzugsvermögen. Wenn die Endposition (z.B. durch ein falsches Fahrkommando) überfahren wird,
könnte das ggfs. mechanische Schäden hervorrufen.
|
|
- Are limit switches required?
No, not necessarily. DC motors and especially geared motors may have a high output torque. If the end of travel is exceeded, for example, by an erronious command, without a limit switch, mechanical damage may occur.
|
- Welche Endschalter benutzt man?
Es genügen einfache Schliesserkontake (z.B. Microschalter). Das Anschlußschema ist nachstehend gezeigt.
Wichtig ist die Zuordnung der Kontakte zur Laufrichtung: der Motor muss in der jeweiligen Laufrichtung stoppen, wenn
Sie den zugehörigen Endschalter betätigen (mit der Hand prüfen).
 |
|
Endschalter-Anschlußschema |
|
|
- Which limit switches are suitable?
A simple microswith should should suffice. A connection diagram for the switch(es) is shown below. Care should be taken, to connect the correct switch to the associated direction of travel. Correct configuration may be verified by manual operation of each switch.
|
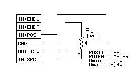
- Was ist ein Positionierbetrieb?
Unter Positionierbetrieb versteht man, dass der Motor auf eine ganz bestimmte Position gefahren werden kann. Dabei
gibt der DMX-Eingangswert die Sollposition an, und die Ist-Position wird durch einen Sensor (hier: ein irgendwie an der
Achse oder dem verfahrenen Teil befestigtes Potentiometer) zurückgemeldet. Der Motor fährt nun automatisch solange,
bis die Ist-Position (Rückemeldewert) mit der Soll-Position (DMX-Wert) übereinstimmt.
Bitte beachten Sie: DMX-Wert "0" entspricht einer Spannung von 0V des Potis, DMX-Wert "255" entspricht
einer Rückmelde-Spannung von 8,4V. Verwenden Sie die interne Poti-Referenzspannung von 15V, ergibt sich damit für ein
typisches Potentiometer mit 270 Grad ausnutzbarem Drehwinkel ein ausnutzbarer Positionier-Bereich von ca. 150 Grad.
 |
|
Positions-Poti-Anschlußschema. |
|
|
- How does positioning work?
With position control, a linear position sensor coupled to the drive will feed the position back to the controller.
A DMX input value will cause the controller to drive the motor till the position sensor reads the equivalent value and the
position matches the DMX value. A DMX input value 0 equates to a sensor feedback of 0V and a DMX input value of 255
matches a sensor voltage of 8.4V.
Using the internal potentiometer output reference voltage of 15V and a rotary potentiometer of 270° rotation, will give a
usable range of about 150°.
|
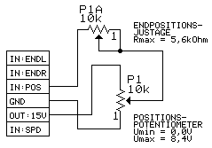
- Kann ich den Positionierbereich erweitern?
Ja, natürlich. Im einfachsten Fall macht man den Sensor-Eingang durch einen Vorwiderstand (oder ein Trimmpoti) unempfindlicher;
um den vollen Spannungsbereich von 15V (und damit den vollen Istwert-Poti-Drehwinkel von 270 Grad) ausnutzen zu können ist ein
Wert von max. 5,6kOhm zu verwenden. Achten Sie unbedingt darauf, daß der Spannungswert am Referenzeingang groß genug werden
kann - sonst erreicht der Istwert den Sollwert nicht mehr und der Motor hört nicht auf zu drehen. Ohne Endschalter könnte
es dann (in mechanisch begrenzten Aufbauten) leicht "krachen"...
 |
|
Positions-Abgleich |
|
|
- Can the position range be increased?
With the addition of a series resistor or trimmer, the position sensor will move further for the same feedback Extended travel value, allowing an angle of 270° with a standard potentometer or more with a multi-turn potentiometer. Always ensure that the voltage value at the reference input can be great enough for the target position to be reached. If the swept voltage range is insufficient the motor will continue to run and in the absense of limit switches, may cause mechanical damage.
|
- Der Motor ruckelt im Positioniermodus. Wieso??
Auch im Positioniermodus ist defaultmäßig die volle Geschwindigkeit voreingestellt. Je nach bewegter Masse (und die kennen wir
hier ja nicht) kann es natürlich zu einem Überschwingen kommen, das sich dann als "Ruckeln" bemerkbar macht.
Lösung: setzen Sie die Verfahrgeschwindigkeit herab.Dazu genügt ein einfaches Poti am SPEED-Eingang.
 |
|
oder: |
| |
 |
|
SPEED-Voreinstellung. |
|
|
- Why does the drive not run smoothly??
By default, the position mode speed parameter is set to full speed. Depending on the inertia of the driven load, the actual position may overshoot the target position, causing a judder as the controller drives the motor back toward the target position. The issue may be alleviated by configuring the drive speed, as shown in the diagrams shown here..
|
- Wie stelle ich den Positionsbereich ein??
Gehen Sie wie folgt vor:
Wechseln Sie zur Personality 3 (Konfigurationsbetrieb)
Die Personality3 ist ausschließlich und nur für das Setup!
- Mit DMX Kanal 1 den unteren Endpunkt anfahren.
- DMX Kanal 2 auf einen Wert zwischen 50 und 80 (20% und 30%) einstellen.
- DMX Kanal 3 kurzzeitig auf 100% aufziehen; Position wird programmiert.
- ALLE Regler auf Null ziehen. (WICHTIG)
Dann den oberen Endpunkt setzen:
- Mit DMX Kanal 1 den oberen Endpunkt anfahren.
- DMX Kanal 2 auf einen Wert zwischen 180 und 200 (70% und 80%) einstellen.
- DMX Kanal 3 kurzzeitig auf 100% aufziehen; Position wird programmiert.
- ALLE Regler auf Null ziehen. (WICHTIG)
.
|
|
- How is the position range set??
Proceed as follows:
- Select DMX personality 3 (must used for configuration only!)
- Set DMX slot 1 value to the required lower position (Feedback low value)
- Set DMX slot 2 value between 50 and 80 (20% and 30%)
- Set DMX slot 3 value to full, then return to zero. This will store the current position.
Then set the upper position:
- Set DMX slot 1 value to the required upper position (Feedback high value)
- Set DMX slot 2 value between 180 and 200 (70% and 80%)
- Set DMX slot 3 value to full, then return to zero. This will store the current position.
- Then set all DMX faders to ZERO to leave programming(Important!) and reset DMX personality to previous setting.
|
- Was tun, wenn der Positionsbreich verprogrammiert ist??
Ist die Anfangs- und Endposition so verprogrammiert, dass ein brauchbarer Verfahrbereich nicht mehr gegeben ist so können beide
Einstellungen zurückgesetzt (Grundeinstellung) werden.
Wählen Sie Personality 3 (nur für Konfigurationseinstellungen!)
- DMX Kanal 1 auf Null einstellen.
- DMX Kanal 2 auf 255 einstellen (100%).
- DMX Kanal 3 kurzzeitig auf 100% aufziehen; Grundeinstellungen werden programmiert.
- ALLE Regler auf Null ziehen. (WICHTIG).
Dann ursprüngliche Personality wiederherstellen.
|
|
- How is the position range cleared?
If the position range is configured, then the defaults must be set for full travel range. Proceed as follows:
Select DMX personality 3, to be used for configuration only
- Set DMX slot 1 value to zero
- Set DMX slot 2 value to full.
- Set DMX slot 3 value to full, wait 1 second, then return to zero.
- Return DMX personality to previous setting.
|
- Kann ich jeden Motor verwenden?
Grundsätzlich können Sie jeden DC-Motor mit der erforderlichen Betriebsspannung anschließen. Wichtig ist, dass die maximale
Stromaufnahme von 2,5A auf keinen Fall überschritten wird, da sonst der Ausgangstreiber (ein Infineon Bauteil) beschädigt werden kann.
Bitte legen Sie daher unbedingt das Hersteller-Datenblatt des Motors zugrunde. Eine maximale Stromaufnahme von 2,3A ist noch in Ordnung,
eine Angabe von 2,7A kann den Treiber beschädigen. Bedenken Sie, daß Motoren erheblich mehr Strom ziehen, wenn sie unter Last betrieben
werden oder gar blockieren. Auch beim Anfahren werden höhere Ströme aufgenommen!.
|
|
- Which motors are suitable?
Any DC motors that are within the operating Voltage and current of the controller will be suitable. Exceeding the output current of 2.5A will damage the output driver ( a integrated Infineon component). Be aware that motors draw significantly more power when the load increses. Motors also draw higher currents when starting.
|
- Wie programmiert man das Interface?
Die Startadresse und die Personality lassen sich bei Bedarf über ein extern anschliessbares Startadressboard 3000P,
3003P, 3005P oder 3006P
einstellen. Alle übrigen Parameter müssen über einen DMX RDM Controller eingestellt werden. Dazu
eignet sich jeder handelsübliche Conroller, der auch herstellerspezifische RDM-Kommandos einlesen und verwalten kann. Mehr Infos finden Sie
auf unserer RDM-Site..
|
|
- How can the interface be configured?
All Parameters are configurable from any suitable commercially available RDM Controller that has the ability to
read and manage vendor-specific RDM commands, such as JESE GetSet. The DMX Start Address and DMX Personality may be
configured with pluggable tools, such as a 3000P,
a start address board 3003P,
3005P or
3006P, which can be obtained as accessory from SOUNDLIGHT.
|
- Wie setze ich Festgeschwindigkeiten?
Über die Startadressen 801...809 (Rechtslauf) und 811...819 (Linkslauf) können Sie Festgeschwindigkeiten in 9 Stufen mit jeweils 11% Zuwachs auswählen.
Dabei wird automatisch auf die Personality 2 (Endlosbetrieb) und auf DMX HOLD umgeschaltet (Einstellung bleibt auch ohne anliegendes DMX gültig).
Bitte vergessen Sie nicht, diese Einstellungen ebenfalls zurückzustellen, wenn Sie die Festgeschwindigkeiten nicht mehr benötigen.
|
|
- How can I set fixed speeds?
The start address settings 801...809 (clockwise) and 811...819 (counter-clockwise) are reserved for fixed speeds. There a 9 steps with approximately 11%
increase in speed. When selecting any of these addresses, the personality is automatically reverted to Continuous Mode and the DMX HOLD funtion is activated.
This keeps the selected speed without any DMX signal applied. Do not forget to reset these settings for normal operation.
|
| RELEASE-DATUM |
VERSION |
RDM VERSION |
FEATURES |
| 120131 |
Mk1.0 |
RDM 2.4 |
Erstrelease, 2 Personalities |
| 120315 |
Mk1.1 |
RDM 2.7 |
Erweiterung auf 4 Personalities, 5 Sensoren, Config über Personality möglich |
| 130204 |
Mk1.1 |
RDM 3.3 |
E1-37 Kommandos erweitert |
| 130701 |
Mk1.3 |
RDM 3.8 |
Set Factory Defaults erweitert |
| 140328 |
Mk1.3 |
RDM 3.11 |
RDM Update |
| 140606 |
Mk1.4 |
RDM 3.12 |
Endschalterpolarität konfigurierbar, Speed-Fader im Positioniermodus hinzu |
| 140915 |
Mk1.5 |
RDM 3.13 |
Positioning Decel Range neu hinzu, "Motor läuft" Anzeige auf AUX OUT hinzu |
| 150423 |
Mk1.6 |
RDM 4.0 |
Atomic Access re-written, RDM Update |
| 151015 |
Mk1.7 |
RDM 4.2 |
Festgeschwindigkeits-Settings neu hinzu: 801...809, 811...819
je 10 Festgeschwindigkeiten rechts/links im Continuous-Mode |
| 160616 |
Mk1.7 |
RDM 4.5 |
Adressboard-Schnittstelle neu, RDM Update |
| 161107 |
Mk1.8* |
RDM 4.7 |
RDM Update, Offline Label neu geschrieben,
Output_Enable neu hinzu |
| 170419 |
Mk1.8* |
RDM 4.9 |
RDM Update (Label: trailing spaces truncated) |
| |
|
|
*= erfordert Adressboard 3003P Mk1.4 oder höher |
| |
|
Mehr Informationen über DMX RDM erhalten Sie auf unserer Website www.dmxrdm.eu/rdm,
auf der Sie auch eine Erläuterung der SOUNDLIGHT-spezifischen RDM Kommandos finden können. Zum Vergrößern der Abbildungen klicken Sie bitte einfach auf das jeweilige Bild.
|
|
For more information regarding DMX RDM pls refer to our website www.dmxrdm.eu/rdm, where you will find application examples as well as a description of the SOUNDLIGHT-specific RDM commands. To enlarge the images, simply click the image.
|
 |
|
MAIN MENU
Alle RDM-Kommandos finden Sie in der RDM-Kommandoliste.
Aufgenommen mit JESE GET/SET RDM CONTROLLER
|
|
MAIN MENU
All RDM commands can be found in the RDM command list.
Recorded using JESE GET/SET RDM CONTROLLER
|
|
|
LOCK STATE
Wichtige Einstellungen lassen sich passwortgeschützt sichern.
Aufgenommen mit JESE GET/SET RDM CONTROLLER
|
|
LOCK STATE
Important settings can be protected by password.
Aufgenommen mit JESE GET/SET RDM CONTROLLER
|
|
|
PIN CHANGE
Den PIN-Code für den Zugriff können Sie frei festlegen.
Aufgenommen mit JESE GET/SET RDM CONTROLLER
|
|
PIN CHANGE
The PIN code can be set freely. Don't lose it- or access may be forever locked.
Recorded using JESE GET/SET RDM CONTROLLER
|
|
|
FADER PANEL
Position (Im Dauerbetrieb: Fahrtrichtung rechts/links/aus) und Geschwindigkeit lassen sich frei festlegen.
Aufgenommen mit JESE GET/SET RDM CONTROLLER
|
|
FADER PANEL
Position (or direction right/left/off in continuous mode) can be controlled individually.
Recorded using JESE GET/SET RDM CONTROLLER
|
|
|
DEVICE LABEL
Jedes Gerät kann eine eigene Gerätebezeichnung (DEVICE LABEL) bekommen. Klicken Sie die Funktion Device Label und
geben Sie den gewünschten Text ein. Er erscheint dann in der Parameterliste und in der Geräteübersicht.
Aufgenommen mit JESE GET/SET RDM CONTROLLER
|
|
DEVICE LABEL
Each unit can be assigned its own device label. Simply click the Device Label command, and enter the desired text.
The new label will appear in the parameter list and in the device list.
Recorded using JESE GET/SET RDM CONTROLLER
|
|
|
VERSORGUNGSSPANNUNG
Der Spannungssensor dient zur Überwachung der Betriebsspannung. Er verfügt gleichzeitig über die Möglichkeit des
(rückstellbaren) Langzeit-Monitorings (Min/Max).
Aufgenommen mit ENTTEC RDM CONTROLLER
|
|
POWER SUPPLY VOLTAGE
The voltage sensor monitors the internal power supply voltage and comprises of a (resettable) long-term
recording (Min/Max).
Recorded using ENTTEC RDM CONTROLLER
|
|
|
BETRIEBSTEMPERATUR
Der Spannungssensor dient zur Überwachung der Betriebstemperatur. Er verfügt gleichzeitig über die Möglichkeit des
(rückstellbaren) Langzeit-Monitorings (Min/Max).
Aufgenommen mit JESE GET/SET RDM CONTROLLER
|
|
OPERATING TEMPERATURE
The voltage sensor monitors the internal temperature and comprises of a (resettable) long-term
recording (Min/Max).
Recorded using JESE GET/SET RDM CONTROLLER
|
|
|
EXTERNE ANSTEUERUNG
Auch für externe Signale (Positionsrückmeldung, externe Geschwindigkeitssteuerung) sind Sensoren zur Auslesung
vorgesehen. Das erleichtert die Programmierung und den Aufbau geeigneter Ansteuerschaltungen.
Aufgenommen mit JESE GET/SET RDM CONTROLLER
|
|
EXTERNAL INPUT
Additional sensore provide readout of external drive signals, e.g. positional feedback and external speed control.
This facilitates setup of suitable drive circuits.
Recorded using JESE GET/SET RDM CONTROLLER
|
|
|
RDM TEST REPORT
Der offizielle OLA RDM Test Report zeigt: die 3901A-H ist 100% RDM kompatibel.
Betriebsstunden-Zähler und Reset-Counter sind bei unseren Interfaces nicht rückstellbar.
Aufgenommen mit OLA RDM Responder Test
|
|
RDM TEST REPORT
The official OLA RDM Test report unveils 100% RDM compatibility.
Since operating hours and startup counters are not resettable, the report issues advisory messages.
Recorded using OLA RDM Responder Test
|
|
|
RDM KONFORMITÄTS-REPORT
Der RDM Konformitäts-Test prüft auf falsche Formate, falsche Parameter, falsche Befehle. Die 3901A-H kann nichts aus der Bahn bringen.
Damit sollte die 3901A-H eindutig einer der stabilsten RDM Motortreiber sein, die Sie am Markt finden können.
Aufgenommen mit RDM Integrity Software
|
|
RDM CONFORMITY REPORT
The RDM conformity test checks for wrong formats, faulty parameters, incompatible commands. No test can get the 3901A-H to malfunction.
That makes the 3901A-H the most stable RDM compatible DC motor driver available on the market. Test it yourself!
Recorded using RDM Integrity Software
|